愿你心中有梦,眼里有光。
用户中心
登录
|
注册
首页
源码分享
▼
网站源码
易语言源码
实用软件
▼
手机软件
电脑软件
MAC
游戏辅助
文章资讯
▼
steam
活动线报
自学教程
蜘蛛文章
每日简报
可乐公告
AI技术
项目资讯
V
可乐辅助网
首页
·
游戏辅助
·
正文
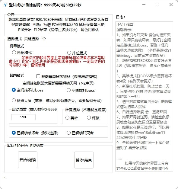
PC逆战未来塔防机甲挂机脚本破解
2026年3月2日
6 次浏览
游戏辅助
下载点此
下载地址
立即下载
付费下载
¥713
¥0.05
此资源需要付费下载
微信客服